À mesure que la fréquence des SPP électroniques ne cessait d’augmenter, nous avons observé tout un éventail de manières de les soumettre.
Nous vous fournissons un guide qui contient les meilleures pratiques en vue de soumissions claires et complètes, ce qui facilitera la révision des SPP électroniques. L’adoption de ces meilleures pratiques pourrait se traduire par des révisions plus rapides et moins de demandes de deuxième révision.
La première soumission d’un SPP électronique doit inclure :
- une architecture d’information (AI) qui révèle la structure du SPP et les liens entre les sections
- un exemplaire du texte publicitaire et le flux d’utilisateurs
- une mise en page (s’il n’est pas possible de fournir une mise en page à la première soumission, fournir une représentation détaillée des maquettes schématiquesdes différentes pages du SPP)
Les pages suivantes contiennent un exemple d’une architecture d’information et des pages de texte publicitaire sélectionnées pour une aide de vente pour iPad. Consultez les notocollants pour les faits saillants des caractéristiques.

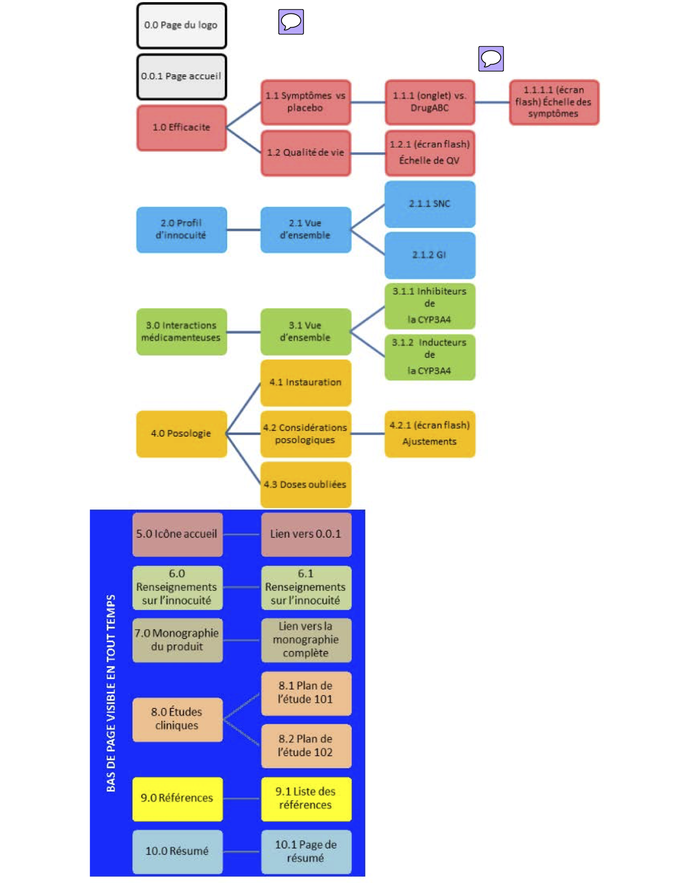
Table des matières
À des fins d’orientation interne seulement; ne sera pas incluse dans le SPP final
| 0.0 | Page du logo | 3 |
| 0.0.1 | Accueil | 4 |
| 1.1 | Symptômes vs placebo | 5 |
| 1.1.1 | Symptômes vs MedABC | 6 |
| 1.1.1.1 | Échelle des symptômes | 7 |
| 1.2 | Qualité de vie | 8 |
| 1.2.1 | Échelle de QV | 9 |
| 2.1 | Vue d’ensemble sur l’innocuité | 10 |
| 2.1.1 | SNC | 12 |
| 2.1.2 | GI | 13 |
| 3.1 | Vue d’ensemble des interactions médicamenteuses | 14 |
| 3.1.1 | Inhibiteurs de la CYP3A4 | 16 |
| 3.1.2 | Inducteurs de la CYP3A4 | 17 |
| 4.1 | Instauration de la posologie | 18 |
| 4.2 | Considérations posologiques | 19 |
| 4.2.1 | Ajustements posologiques | 20 |
| 4.3 | Doses oubliées | 21 |
| 6.1 | Renseignements sur l’innocuité | 22 |
| 8.1 | Plan de l’étude 101 | 24 |
| 8.2 | Plan de l’étude 102 | 25 |
| 9.1 | Liste des références | 26 |
| 10.1 | Page de résumé | 27 |
LEGENDE: (image) (texte) (bouton) (action)
Bas de page: visible en tout temps
| (image : icône accueil) | Un toucher ouvre 0.0.1 |
| (image : icône menu) | Un toucher ouvre le menu contextuel |
| Renseignements sur | Un toucher ouvre 6.1 |
| l’innocuité | |
| Monographie du produit | Un toucher dirige l’utilisateur vers le lien du site Web de la monographie du produit |
| Études | Un toucher ouvre 8.1 |
| Références | Un toucher ouvre 9.1 |
| (image: logo du Med123) | Un toucher ouvre 10.1 |
Menu contextuel: un toucher ouvre ce menu sur toutes les pages
| Efficacité | Un toucher ouvre 1.1 | |
| Sous-menu: | ||
| Symptômes | Un toucher ouvre 1.1 | |
| Qualité de vie | Un toucher ouvre 1.2 | |
| Profil d’innocuité | Un toucher ouvre 2.1 | |
| Interactions médicamenteuses | Un toucher ouvre 3.1 | |
| Posologie | Un toucher ouvre 4.1 | |
| Sous-menu: | ||
| Instauration | Un toucher ouvre 4.1 | |
| Considérations posologiques | Un toucher ouvre 4.2 | |
| Doses oubliées | Un toucher ouvre 4.3 | |
| Résumé | Un toucher ouvre 10.1 |
| Section | 1.1 Symptômes vs placebo | |
| CONTENU | ||
| TEXT & IMAGES | Efficacité démontrée sur les symptômes (onglet 1) Symptômes vs placebo (onglet 2) Symptômes vs MedABC (Titre du graphique) Modification moyenne sur l’échelle des symptômes (LOCF) (image)
(qualificatifs) LOCF: dernière observation rapportée |
|
| BOUTONS | (onglet 1) Symptômes vs placebo |
Inactif |
| (onglet 2) Symptômes vs MedABC |
Un toucher ouvre 1.1.1 | |
| ACTIONS | Glisser le doigt vers la gauche | Ouvre 1.1.1.1 |
| Glisser le doigt vers la droite | Ouvre 8.1 | |
| Toucher le graphique | Agrandit le graphique pour l’afficher en plein écran (toucher à nouveau pour fermer) | |
| REMARQUES | • Bas de page visible sur toutes les pages • Semblable à 1.1.1 |
|
| Section | 1.1.1 Symptômes vs MedABC | |
| CONTENU | ||
| TEXT & IMAGES | Efficacité démontrée sur les symptômes (onglet 1) Symptômes vs placebo (onglet 2) Symptômes vs DrugABC (titre du graphique) Modification moyenne sur l’échelle des symptômes (LOCF) (image)
(qualificatifs) LOCF: dernière observation rapportée |
|
| BOUTONS | (onglet 1) Symptômes vs placebo | Un toucher ouvre 1.1 |
| (onglet 2) Symptômes vs MedABC | Inactif | |
| ACTIONS | Glisser le doigt vers la gauche | Ouvre 1.1.1.1 |
| Glisser le doigt vers la droite | Ouvre 8.2 | |
| Toucher le graphique | Agrandit le graphique pour l’afficher en plein écran (toucher à nouveau pour fermer) | |
| REMARQUES |
|
|
| Section | 1.1.1.1 Échelle des symptômes (écran flash) | |
| CONTENU | ||
| TEXT & IMAGES | Échelle des symptômes Cette échelle évalue:
|
|
| BOUTONS | X | Ferme cet écran flash |
| REMARQUES | • Bas de page visible sur toutes les pages | |



